• NISA成長

One/フィデリティ・ブルーチップ・グロース株式ファンド (隔月決算・予想分配金提示型)

商品分類:追加型投信/内外/株式
日経新聞掲載名:ブルグロ隔
決算日:毎年1月、3月、5月、7月、9月、11月の各20日

基準日:2026年04月06日

基準価額・前日比 11,966 円
+77 円+0.65%
純資産総額 497.51 億円
直近分配金 300 円
(2026年03月23日)

お申込みメモ・費用

お申込みメモ

お申込み不可日

更新日:2026年04月03日

2026年01月 01月19日
2026年02月 02月16日
2026年03月 -
2026年04月 04月03日
2026年05月 05月25日
2026年06月 06月19日
2026年07月 07月03日
2026年08月 -
2026年09月 09月07日
2026年10月 -
2026年11月 11月11日、11月26日
2026年12月 12月25日

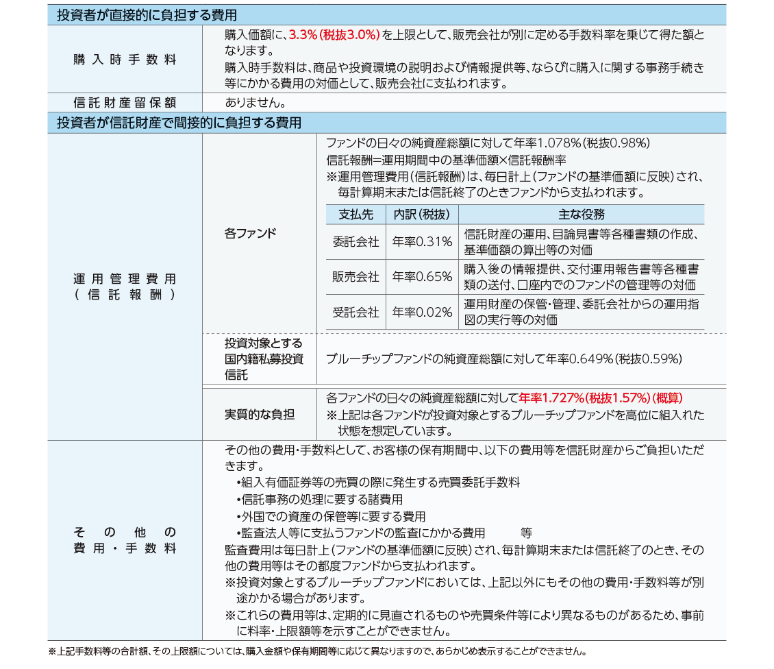
ファンドの費用

注目コンテンツ

ランキングから探す

タブは左右にスクロールできます。

  • はお気に入り登録
  • は基準価額メール配信登録

表を横にスクロールすると
全ての情報を確認できます

基準日:2026年04月06日

順位 投資対象 ファンド名
愛称
基準価額(円) 前日比 純資産総額
(億円)
サー
ビス
(円) (%)

海外株式

海外株式

たわらノーロード 先進国株式
42,855 -4 -0.01 11,206.34

内外株式

内外株式

グローバルESGハイクオリティ成長株式ファンド(為替ヘッジなし)愛称:未来の世界(ESG)
18,544 -8 -0.04 9,079.24

内外株式

内外株式

グローバル・ハイクオリティ成長株式ファンド(為替ヘッジなし)愛称:未来の世界
45,638 +131 +0.29 7,789.17
4

国内株式

国内株式

日経225ノーロードオープン
40,351 +219 +0.55 4,106.71
5

国内株式

国内株式

たわらノーロード 日経225
32,404 +176 +0.55 3,669.04
  • はお気に入り登録
  • は基準価額メール配信登録

表を横にスクロールすると
全ての情報を確認できます

基準日:2026年04月06日

順位 投資対象 ファンド名
愛称
基準価額(円) 前日比 純資産総額
(億円)
サー
ビス
(円) (%)

国内株式

国内株式

日経225ノーロードオープン
40,351 +219 +0.55 4,106.71

内外株式

内外株式

たわらノーロード 全世界株式
30,960 +13 +0.04 2,591.99

国内株式

国内株式

たわらノーロード 日経225
32,404 +176 +0.55 3,669.04
4

内外株式

内外株式

One/ウエリントン・コントラリアン・バリュー・ファンド
13,900 +26 +0.19 674.96
5

国内株式

国内株式

One割安日本株ファンド(年1回決算型)
45,742 +36 +0.08 507.25
  • はお気に入り登録
  • は基準価額メール配信登録

表を横にスクロールすると
全ての情報を確認できます

基準日:2026年04月06日

順位 投資対象 ファンド名
愛称
騰落率(%) 騰落率1年
(%)
サー
ビス
1ヵ月 1年 5年 10年

その他

その他

DIAMコモディティパッシブ・ファンド
+18.27 +63.97 +240.28 +260.64 +63.97

海外株式

海外株式

フィッシャーUSマイクロ株式ファンド
+3.80 +88.14 +122.41 +355.55 +88.14

国内株式

国内株式

One 日本株ダブル・ベアファンド2
+3.48 -68.66 - - -68.66
4

内外株式

内外株式

みずほサステナブルファンドシリーズ - ロベコ・スマート・エネルギー
+2.95 +93.53 - - +93.53
5

海外債券

海外債券

Oneブラジル債券ファンド
+2.92 +29.26 +118.46 +116.29 +29.26

国内株式

国内株式

One 日本株ダブル・ブルファンド2
-8.20 +138.27 - - +138.27

内外株式

内外株式

みずほサステナブルファンドシリーズ - ロベコ・スマート・エネルギー
+2.95 +93.53 - - +93.53

海外株式

海外株式

フィッシャーUSマイクロ株式ファンド
+3.80 +88.14 +122.41 +355.55 +88.14
4

国内株式

国内株式

厳選ジャパン
-4.30 +80.33 +72.84 - +80.33
5

国内株式

国内株式

ファンド“メガ・テック”
-4.60 +79.73 +88.02 +397.33 +79.73

その他

その他

DIAMコモディティパッシブ・ファンド
+18.27 +63.97 +240.28 +260.64 +63.97

国内株式

国内株式

新光日本インカム株式ファンド(3ヵ月決算型)
+0.43 +58.53 +181.09 +298.65 +58.53

国内株式

国内株式

One割安日本株ファンド
-1.18 +64.78 +173.16 +353.50 +64.78
4

国内株式

国内株式

One割安日本株ファンド(年1回決算型)
-1.13 +62.78 +169.56 +347.88 +62.78
5

国内株式

国内株式

One高配当利回り厳選ジャパン
-2.65 +58.82 +168.01 - +58.82

国内株式

国内株式

企業価値成長小型株ファンド愛称:眼力
-4.64 +56.89 +34.93 +431.88 +56.89

国内株式

国内株式

ファンド“メガ・テック”
-4.60 +79.73 +88.02 +397.33 +79.73

海外株式

海外株式

たわらノーロード 先進国株式
-1.75 +35.02 +137.53 +368.21 +35.02
4

海外株式

海外株式

DIAM厳選米国株式ファンド愛称:アメリカンセレクション
-3.21 +28.83 +97.62 +363.59 +28.83
5

海外株式

海外株式

たわらノーロード 先進国株式(為替ヘッジなし)<ラップ専用>
-1.75 +35.08 +137.79 +362.21 +35.08
  • はお気に入り登録
  • は基準価額メール配信登録

表を横にスクロールすると
全ての情報を確認できます

基準日:2026年04月06日

順位 投資対象 ファンド名
愛称
基準価額(円) 前日比 純資産総額
(億円)
サー
ビス
(円) (%)

海外株式

海外株式

たわらノーロード 先進国株式
42,855 -4 -0.01 11,206.34

不動産投信(REIT)

不動産投信(REIT)

新光 US-REIT オープン愛称:ゼウス
1,641 -15 -0.91 3,155.56

内外株式

内外株式

グローバルESGハイクオリティ成長株式ファンド(為替ヘッジなし)愛称:未来の世界(ESG)
18,544 -8 -0.04 9,079.24
4

内外株式

内外株式

グローバル・ハイクオリティ成長株式ファンド(為替ヘッジなし)愛称:未来の世界
45,638 +131 +0.29 7,789.17
5

内外株式

内外株式

たわらノーロード 全世界株式
30,960 +13 +0.04 2,591.99
  • はお気に入り登録
  • は基準価額メール配信登録

表を横にスクロールすると
全ての情報を確認できます

基準日:2026年04月06日

順位 投資対象 ファンド名
愛称
基準価額(円) 前日比 騰落率1年
(%)
サー
ビス
(円) (%)
  • はお気に入り登録
  • は基準価額メール配信登録

表を横にスクロールすると
全ての情報を確認できます

基準日:2026年04月06日

順位 投資対象 ファンド名
愛称
基準価額(円) 前日比 純資産総額
(億円)
サー
ビス
(円) (%)
  • 各ランキングの抽出対象範囲は、アセットマネジメントOne株式会社が取扱う全ての公募投資信託です。なお、MRF等一部の投資信託は除外しています。
  • 騰落率は、分配金(税引前)を再投資したものとして計算しています。
  • 純資産増加額ランキング、WEB閲覧数ランキングおよび資金流出入額ランキングは、基準日から過去1ヵ月間を集計対象期間としています。
  • リスクは、基準日から過去1年間を計算対象期間としています(運用期間が1年未満のファンドは対象外)。

ファンド概要についての注意
資金動向、市況動向等によっては、上記の運用方針のような運用ができない場合があります。
投資信託への投資に際しての注意
本ウェブサイトは、アセットマネジメントOne株式会社が作成したものです。お申込に際しては、投資信託説明書(交付目論見書)をあらかじめ、または同時にお渡し致しますので、必ず内容をご確認の上、ご自身でご判断ください。投資信託は、株式や債券等の値動きのある有価証券(外貨建資産には為替リスクもあります)に投資をしますので、市場環境、組入有価証券の発行者に係る信用状況等の変化により基準価額は変動します。このため、購入金額について元本保証および利回り保証のいずれもありません。本ウェブサイトは、アセットマネジメントOne株式会社が信頼できると判断したデータにより作成しておりますが、その内容の完全性、正確性について同社が保証するものではありません。また、掲載データは過去の実績であり、将来の運用成果を保証するものではありません。 本ウェブサイトに掲載されている情報(リンクされている外部サイトの情報も含む)に基づいて被ったいかなる損害についても一切の責任を負いません。本ウェブサイトの内容は作成時点のものであり、今後予告なく変更される場合があります。本ウェブサイトに記載した当社の見通し等は、将来の景気や株価等の動きを保証するものではありません。基準価額・分配金再投資基準価額・分配金込み基準価額は信託報酬控除後の価額です。当初元本が1口1円のファンドについては1万口当たりの価額を、それ以外のファンドについては1口あたりの価額を表示しています。換金時の費用・税金等は考慮しておりません。ただし、ETFの表記している口数については別途ご確認ください。分配金の表示数値は、基準価額の表示口数当たり課税前の金額です。表示方法については、公社債投信は小数点第二位まで、その他のファンドは整数部のみとしているため、実際の分配金額と表示上の差異が生じることがあります。運用状況によっては、分配金額が変わる場合、あるいは分配金が支払われない場合があります。投資信託は、預金等や保険契約ではありません。また、預金保険機構および保険契約者保護機構の保護の対象ではありません。加えて証券会社を通して購入していない場合には投資者保護基金の対象にもなりません。購入金額については元本保証および利回り保証のいずれもありません。投資した資産の価値が減少して購入金額を下回る場合がありますが、これによる損失は購入者が負担することとなります。

追加型株式投資信託の収益分配金に関するご説明

通貨選択型投資信託の収益/損失に関するご説明

公募投信の信託報酬の決定に関する考え方について

投資信託に関する
お問い合わせは
コールセンターまで
お電話ください

受付時間:営業日の午前9時~午後5時

当社では、サービス向上のため、お客さまとの電話内容を録音させていただいております。あらかじめご了承ください。当社は録音した内容について、厳重に管理し適切な取り扱いをいたします。

よくある質問

お気に入り
ファンド