ページの先頭です
メインメニューの先頭です

NISA成長投資枠

バンクローン・ファンド(ヘッジなし/年1回決算型)

商品分類:追加型投信/海外/その他資産(バンクローン)
日経新聞掲載名:バンク無1Y
決算日:毎年6月10日

基準日:2025/06/06

基準価額 19,932
前日比 +157 円 (+0.79%)
純資産総額 2.85 億円
直近分配金 0 円(2024/06/10)
最新の月次レポート
PDF版(852KB)
前月分PDFPDF(848KB)
前々月分PDFPDF(848KB)
交付運用報告書(603KB) 運用報告書(全体版)(969KB)

過去の運用報告書はこちら

交付目論見書(702KB) 請求目論見書(4,236KB)

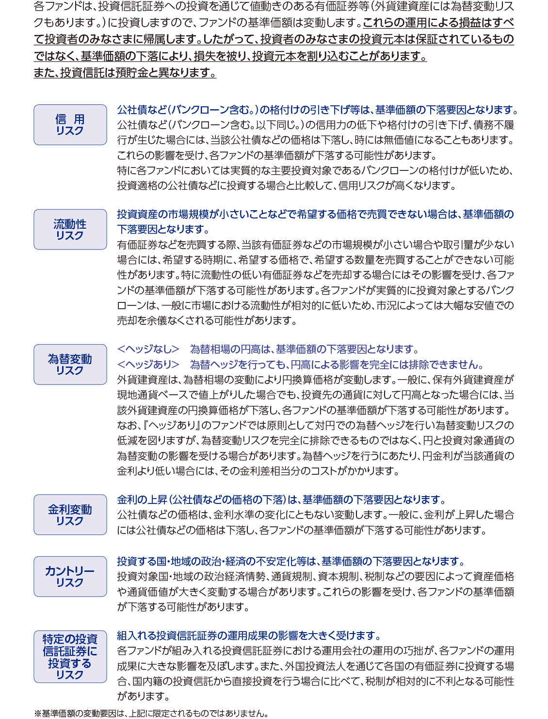
リスク

投資リスク

その他の留意点

ファンド概要についての注意
資金動向、市況動向等によっては、上記の運用方針のような運用ができない場合があります。
投資信託への投資に際しての注意
本ウェブサイトは、アセットマネジメントOne株式会社が作成したものです。お申込に際しては、投資信託説明書(交付目論見書)をあらかじめ、または同時にお渡し致しますので、必ず内容をご確認の上、ご自身でご判断ください。
投資信託は、株式や債券等の値動きのある有価証券(外貨建資産には為替リスクもあります)に投資をしますので、市場環境、組入有価証券の発行者に係る信用状況等の変化により基準価額は変動します。このため、購入金額について元本保証および利回り保証のいずれもありません。
本ウェブサイトは、アセットマネジメントOne株式会社が信頼できると判断したデータにより作成しておりますが、その内容の完全性、正確性について同社が保証するものではありません。また、掲載データは過去の実績であり、将来の運用成果を保証するものではありません。 本ウェブサイトに掲載されている情報(リンクされている外部サイトの情報も含む)に基づいて被ったいかなる損害についても一切の責任を負いません。本ウェブサイトの内容は作成時点のものであり、今後予告なく変更される場合があります。本ウェブサイトに記載した当社の見通し等は、将来の景気や株価等の動きを保証するものではありません。
基準価額・分配金再投資基準価額・分配金込み基準価額は信託報酬控除後の価額です。当初元本が1口1円のファンドについては1万口当たりの価額を、それ以外のファンドについては1口あたりの価額を表示しています。換金時の費用・税金等は考慮しておりません。ただし、ETFの表記している口数については別途ご確認ください。分配金の表示数値は、基準価額の表示口数当たり課税前の金額です。表示方法については、公社債投信は小数点第二位まで、その他のファンドは整数部のみとしているため、実際の分配金額と表示上の差異が生じることがあります。
運用状況によっては、分配金額が変わる場合、あるいは分配金が支払われない場合があります。投資信託は、預金等や保険契約ではありません。また、預金保険機構および保険契約者保護機構の保護の対象ではありません。加えて証券会社を通して購入していない場合には投資者保護基金の対象にもなりません。購入金額については元本保証および利回り保証のいずれもありません。投資した資産の価値が減少して購入金額を下回る場合がありますが、これによる損失は購入者が負担することとなります。

投資信託に関するお問い合わせは
コールセンターまでお電話ください

0120-104-694

受付時間は営業日の午前9時~午後5時です

当社では、サービス向上のため、お客さまとの電話内容を録音させていただいております。あらかじめご了承ください。
当社は録音した内容について、厳重に管理し適切な取り扱いをいたします。

よくあるご質問はこちら

フッターの先頭です